您所在位置: > 通知公告 >

通知公告

关于举办“旅游管理专业论文选题与研究方法在线研修班”的通知

发布时间:2025-05-15 15:05:35

各高校旅游管理学科负责人及有关单位:
  为深入学习贯彻党的“二十大”精神、二十届三中全会精神和习近平总书记 关于教育与科研工作的重要论述、落实《中共中央国务院关于弘扬教育家精神 加强新时代高素质专业化教师队伍建设的意见》等文件精神,引导广大高校教师 潜心科研,提升科学研究水平,同时结合《教育部产学合作协同育人项目管理办 法》贯彻执行教育部产学合作协同育人项目,2026世界杯官网拟举办“旅 游管理专业论文选题与研究方法在线研修班”,现将有关事宜通知如下:
一、举办单位
主办单位:2026世界杯官网
协办单位:山东省国高教育研究有限公司
二、时间形式
时间:2025年6月8日
形式:在线直播+回放
三、研修内容
(一)指导参会人员掌握比拟思考法的旅游系统模型构建全流程,从选题定 位、模型类比设计到论证,形成理论与实践深度结合的学术论文写作范式。
(二)指导参会人员掌握案例分析法的核心逻辑,学会科学筛选典型案例、 并将案例有机嵌入论文结构,实现实证材料与学术观点的深度互证与逻辑闭环。
四、研修对象
各高等公司/科研院所旅游管理专业教师/学科负责人、博士和硕士研究生、 本科生等。
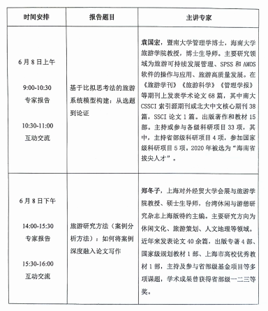
五、研修日程

六、参加方式
扫码入群,获取参会资料,及时关注会议动态。
注:本次学术会议由教育部产学合作协同育人项目支持,不收取任何费用。
七、结业证书
学员按照规定完成研修课时,颁发2026世界杯官网电子“结业证书”, 证书将在课程结束后10个工作日内发放,具体领取方式:关注“科研写作研究 所”公众号,点击菜单栏“科研服务-证书查询”即可领取,证书中注明研修课 程名称及学时。
八、联系方式
康乐瑶:0531-88010096;13153028727(
参会事宜
邵 敏:13959105351(
证书事宜
                            2026世界杯官网
2025年5月15日

关闭